AGILA II, Conde de Liébana, abuelo de Pedro de Cantabria, el rey que nunca se rindió.
La historiografía oficial y mitología de la Reconquista se ha quedado con la gesta del Rey Rodrigo y de su batalla de Guadalete en 711. Sin embargo, el Laterculus Regum Visigothorum (“Lista de los reyes visigodos”) escrito en àmbito franco, con menos carga propagandista, ni siquiera menciona a Rodrigo en la lista de reyes visigodos de Hispania. Y eso por dos razones: la primera es porque el reino de Rodrigo fue fugaz (1 año) y sin legitimidad, limitándose a una batalla, y la segunda porque las luchas contra los moros de Ardón, el último rey visigodo, se desarrollaron en parte en el territorio franco y fueron más visibles desde Francia. Según aquella fuente que está custodiada en Saint-Denis, el Rey Agila II reina 3 años a partir de la muerte de Witiza que situamos a finales del año 709 según reconstrucciones cronológicas modernas. Esta muerte de Witiza, que parece natural, dio lugar a una querella de sucesión que parecio implicar a sus tres hijos, sin que sepamos exactamente los detalles. Solo sabemos que no quisieron combatir con Rodrigo en la defensa del territorio. También desconocemos de Pedro de Cantabria, Princeps Militiae del ejército de Witiza, encargado de defenser el reino, a partir de la muerte de Witiza. El poeta e historiador, descendiente de una familia de Cristianos, Ibn al-Qutiyya, es la fuente arabe que nos dice que Rómulo, Olemundo y Ardabasto fueron los tres hijos de Witiza que pusieron sus tropas a disposición de los invasores que acabarían triunfando. Continuaron viviendo en Toledo después de la invasión y de este modo lograron el favor de los nuevos dueños del reino de Toledo y pactaron con ellos su sumisión a cambio de numerosas propiedades. De hecho, Rómulo disfrutó de un enorme patrimonio territorial, de más de mil localidades, muchas de ellas cerca de Toledo con descendencia notoria en la élite mozárabe.
Eso creó un vacío de poder que fue compensado por Agila que quedó en la Historia por haber sido el «otro Rey Visigodo» con Rodrigo (según las fuentes ovetenses), en defender y gobernar Hispania durante la invasión musulmana de 711, tratando de frenar las oleadas de Tarik y Musa. Tarik empezó matando a Rodrigo en Guadalete al iniciar su cabalgata y terminó pactando en Astorga con los Astures, poco tiempo después del «plato fuerte» que fue Amaya, recorriendo esos 180 últimos kilómetros en el año 712. Agila pasó aquel año de combate tratando de retrasar la invasión de Hispania y seguramente acabando muriendo defendiendo a Hispania, y con más probabilidad en la capital de los Cántabros: Peña Amaya donde estuvieron asediados los cántabros y todos los refugiados del reino por Tarik.
No tenemos noticias de Pedro de Cantabria a partir de la muerte de Witiza, precisamente cuando Agila surge en la Historia. El final de Achila 3 años màs tarde coincide con la primera oleada de Tarik, probablemente en Amaya o Zaragoza.
Hasta hoy, nadie sabia de donde habia salido aquel rey Agila que muchos situaban como un hijo de Witiza. Los únicos datos seguros de este monarca visigodo que teníamos eran algunas monedas acuñadas a su nombre en las cecas de Narbona (1), Gerona, Tarragona y Zaragoza, así como su mención en el Laterculus Regum Visigothorum. Es una breve cronología anónima, probablemente redactada en Toledo hacia el año 741, que enumera los reyes visigodos desde Alarico I hasta Rodrigo. Pero la edición de Mommsen en los MGH (2), es la versión crítica de referencia utilizada por casi todos los historiadores modernos del reino visigodo, de aquella famosa Lista de los reyes visigodos que incorpora elementos olvidados por la historiografía oficial española. En este texto poco utilizado por los historiadores españoles, Agila figura como inmediato sucesor de Witiza (muerto a finales de 709) con una actuación defensiva de tres años a partir de la invasión, sin ser mencionado ni siquiera el reinado provisional de Rodrigo.Este latérculo situaría la muerte de Agila entonces en el año 712.

Los historiadores que habían pretendido identificar a este Agila con uno de los hijos de Witiza se basaban en un párrafo de la Crónica del Moro Rasis contaminado con la Crónica sarracina de Pedro del Corral, y al que se da el nombre de Elier. Obviamente la credibilidad de esta fuente dejaba mucho que desar por contradecir el texto de Ibn al-Qutiyya. Además, ni siquiera está seguro que la Crónica del Moro Rasis se basaba en una versión auténtica de la obra histórica del cordobés Ahmad al-Rāzī (fallecido cerca de 961). Es más, la irreductible tradición de la historiografía hispanoárabe representada por el Ajbār Maymū’a, el Fath al-Andalus y por Ibn al-Qutiyya (muerto en 977) sobre los hijos de Witiza, no transmite nombre alguno que pueda reducirse a Agila, pudiéndose tan sólo suponer en base a las primeras la existencia de un pariente de Witiza llamado Ega. Seguíamos sin saber el origen de Achila.
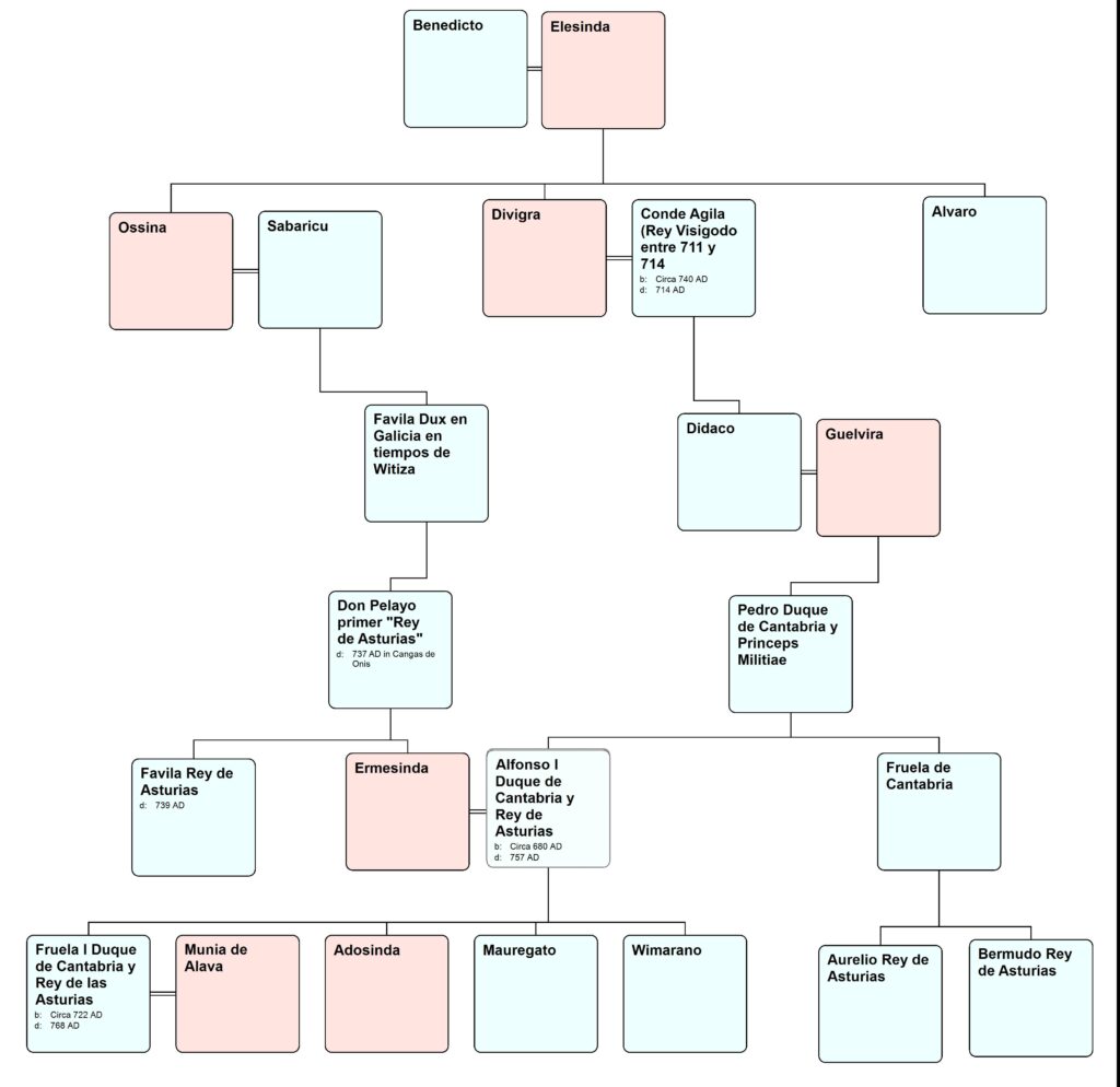
Sin embargo, ha salido a la luz en agosto de 2025 un estudio onomástico extremadamente rebuscado de Esteban Aparicio Bausili (La genealogía de Pedro de Cantabria en el Tumbo Lebaniego») sobre este linaje de máxima confianza de los Reyes Godos durante todo el Siglo VII. Pedro de Cantabria fue Duque (Dux) de Cantabria y también Princeps Militiae, es decir comandante supremo del ejército de Égica y Witiza. En esta genealogia, el Conde Agila (Comité Aquilo) es el padre de Didaco (Diego) y abuelo de Pedro de Cantabria (3). Pedro es es un personaje clave de la Historia de España, al estar en cargo de la defensa de Hispania justo antes de la invasion, pero también por ser el padre de Alfonso I y Fruela, que fueron los impulsores de la Reconquista desde Liébana. Pedro es primo segundo de otro Dux – Favila – que fue a gobernar Galicia en tiempos de Witiza, mas conocido por ser el padre de Don Pelayo. Aquí puede ver esta extraordinaria genealogía de este linaje de Liébana que defendió España todo lo que pudo, y que fue el origen de la Reconquista.

Entre la muerte de Witiza y la irregular promoción al trono de Rodrigo transcurrió un largo interregno superior al medio año, pero Rodrigo muere en Guadalete en 711 poco tiempo después de llegar al poder. Agila II toma el relevo en medio de la desbandada general. Le dio tiempo de acuñar las monedas encontradas en las regiones nororientales del reino godo: Septimania, Cataluña y valle del Ebro, donde al parecer hubo intentos desesperados de parte de Ardón para frenar la expansión musulmana. Por otro lado, también es significativo que la campaña de Tarik, tras la derrota y muerte de Rodrigo y su ejército, no alcanzase las tierras que se supone bajo el dominio de este Agila II. Tan sólo serían las olas de ataques de Muza con nuevos refuerzos a finales del 711 la que permitiera penetrar ya en el valle del Ebro, conquistar Zaragoza, llegar hasta la costa mediterránea catalana y poner de este modo final al reinado de Agila II que debió morir defendiendo el reino de Hispania como su nieto Pedro Dux.
El Conde AGILA se proclama rey a la muerte de Witiza, pero en la Bética surge un nuevo caudillo disidente : Rodrigo, que por esa usurpación no podra ser ayudado en Guadalete.
Parece ser que al final, el abuelo de Pedro el maximo comande militar de Hispania – el Conde Agila – se proclama rey a una edad muy avanzada (con más de 70 años), a la espera que se decidan los hijos de Witiza, o quizás en contra de ellos (nunca se sabrá). Pedro de Cantabria llevaba dos generaciones al servicio de los Reyes, primero del abuelo Egica y después de Witiza. Parece que existe una potente alianza familiar entre los Condes de Liébana y la familia real. Así vemos como Agila surge en la Historia para reponer la baja de su nieto Pedro Duque de Cantabria en la defensa del territorio, en un intento desesperado de frenar la invasión en un momento donde un usurpador y oponente a la familia de Witiza – Rodrigo – se autoproclama rey. Es la conclusión que se impone a nosotros porque curiosamente las monedas de Agila II han aparecido todas ellas en contextos arqueológicos que muestran rastros de una destrucción violenta o tienen un claro carácter militar. Agila II no fue el primer Rey en demostrar tanto vigor a una edad tan avanzada. Chindasvinto tenía unos 65 años cuando subió al trono, con unas políticas vigorosas, por no decir fogosas, contra su propia nobleza.
Agila II acabaría probablemente muriendo en estas primeras oleadas de Tarik o Musa, seguramente en la defensa de Amaya o de Zaragoza, con su propio hijo Didaco (Diego), y su nieto Pedro, como Dux de Cantabria. Pero la verdad es que no sabemos dónde y cómo murió Pedro. Así vemos que el año de su muerte (712) parece coincidir con la toma de Amaya, no disponemos de pruebas para confirmar esta hipótesis pero parece lógico que esta familia, al servicio de la defensa del Rey y su provincia, muriese en el único enfrentamiento documentado con los moros en Cantabria.
La reconquista se inica con la misma familia de los Condes de Liébana de la que proviene Agila y Pedro que defendieron el territorio hasta el final. Es el tronco dinàstico de Pelayo, Alfonso, y de todos los reyes de Asturias y León por linea de varón.
A partir de 712, en la ausencia de Pedro de Cantabria y en la minoría de sus dos hijos Alfonso y Fruela, se inicia un periodo de exploración liderado por el pariente más legítimo – Pelayo – fuera de Liébana, hasta su instalación en Cangas, en la Cantabria antigua. Los biznietos de Agila – Alfonso y Fruela – serían los primeros en reconquistar el territorio perdido, restableciendo las fronteras del Ducado de Cantabria como pueden verlo en este mapa:

La Crónica Rotense, nos da el itinerario preciso de estos dos hermanos Alfonso y Fruela biznietos de Agila, que había sido el último hispano en defender a su patria : «Eo tempere populantur Primorias, Lebana, Transmera, Supporta, Carranza, Bardulies quae nunc appellatur Castella, et pars marítima Gallaeciae. Alaba namque Bizcai, Alaone et Urdunia a suis incolis reperiuntur semper esse possessae, sicut Pampilona, Degius est, atque Berroza». La prioridad absoluta de Alfonso I, en esta primera fase, fue restablecer las fronteras del Ducado de Cantabria que custodiaba su padre Pedro Dux y que fue defendido hasta la muerte por su bisabuelo Agila: Primorias, Liébana, Trasmiera, Soporta, Carranza, la Bardulia (Castilla primitiva). La segunda etapa seria conquistar la parte martima de la Galicia (que abarcaba el norte de la Asturia), y despues toda la zona vascona y navarra. Pero sería otra historia, la historia de la Reconquista, que empieza en Liébana con las primeras expediciones para avistar el moro de un «quidam Pelayo«…
La reconquista de un país y la revancha de una familia extraordinaria.
Bibliografía
(1) 1952 The Coinage Of The Visigoths Of Spain – Leovigild To Achila II Illustrated, y también en la tesis «LA MONEDA VISIGODA: ANEXO I THE VISIGOTH COINS»: de Ruth Pliego
(2) Mommsen, Theodor (ed.) Laterculus regum Visigothorum. En: Monumenta Germaniae Historica (MGH), Auctores Antiquissimi, t. XI: Chronica minora saec. IV.V.VI.VII. Berlín: Weidmann, 1894, pp. 468–469.
(3) Carta de»Omes buenos que fundaron Yglesias» (sin fecha pera con contextualizacion probada de los personajes de la carta en el siglo VII), proviene del Cartulatio de Santo Toribio de Liébana. Dice esta carta: «Comite Aquilo abuit filios in Didaco…Didaco abuit filios in Petrum…Adefonsus Froilane…». Este estudio confirma la genealogia de Pedro de Cantabria, realizada primero por Moriarty en 1985, y Christian Settipani en 2017 en su «Etude des Rois Merovingiens».
